モタドラ

人生初モタドラ、燃えるかどうかは知らない
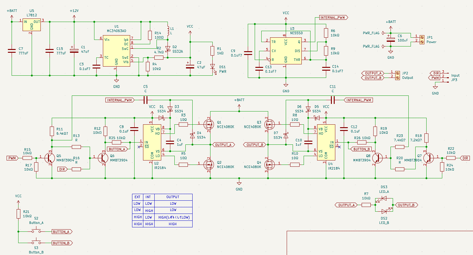
mosfetの駆動実験してるときに何個もマイコンを道連れにされたので絶縁した

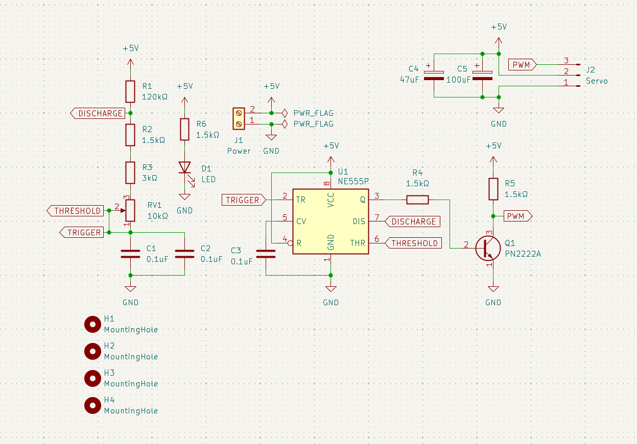
サーボテスター

サーボ死んだか確かめるためにマイコンで毎度PWM出すのは非効率なので。
壊れたらロボ研の設計班でもはんだ付けして直せるように全部DIPです

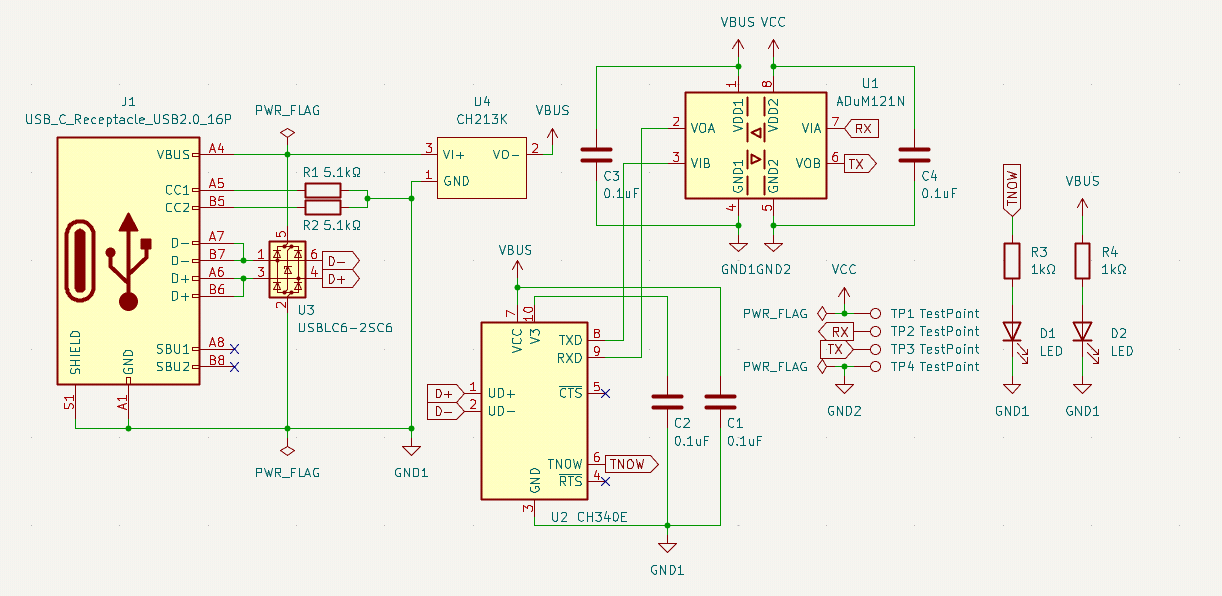
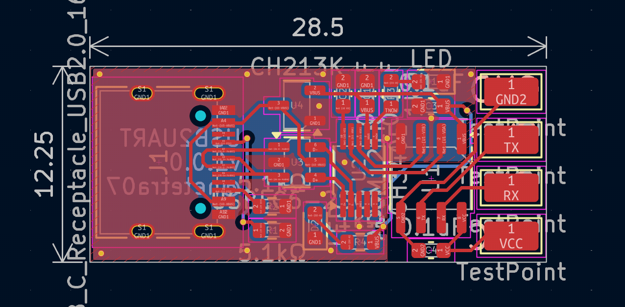
USB to UART

ロボコンでラズパイを殺されないようにするために作成
小型化を追求しすぎてリファレンスを載せれなかった

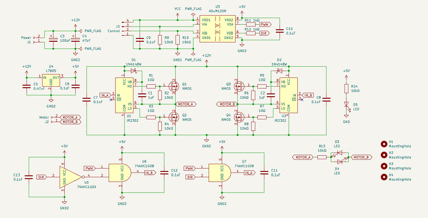
Cytron MD10C

これは作ったわけではないけどノウハウを盗むためにテスターで回路図を起こしたもの
ne555の出力とコンデンサでブートストラップ作ってて面白い